中国·yl23411(永利)集团官网-Officialwebsite
首页
关于我们
永利yl23411集团简介
机构设置
团队队伍
荣誉墙
专业设置
党建园地
党建动态
部门工会
教学科研
教学管理
教学动态
社会服务
人才招聘
招生信息
就业动态
员工之家
实习实训
基地建设
实训助理
产教融合
实践教学
员工竞赛
员工之家
员工管理
员工动态
员工成果
首页
公司新闻
通知公告
荣誉墙
培育成果
员工之家
员工竞赛
员工成果
通知公告
当前位置:
首页
>
通知公告
> 正文
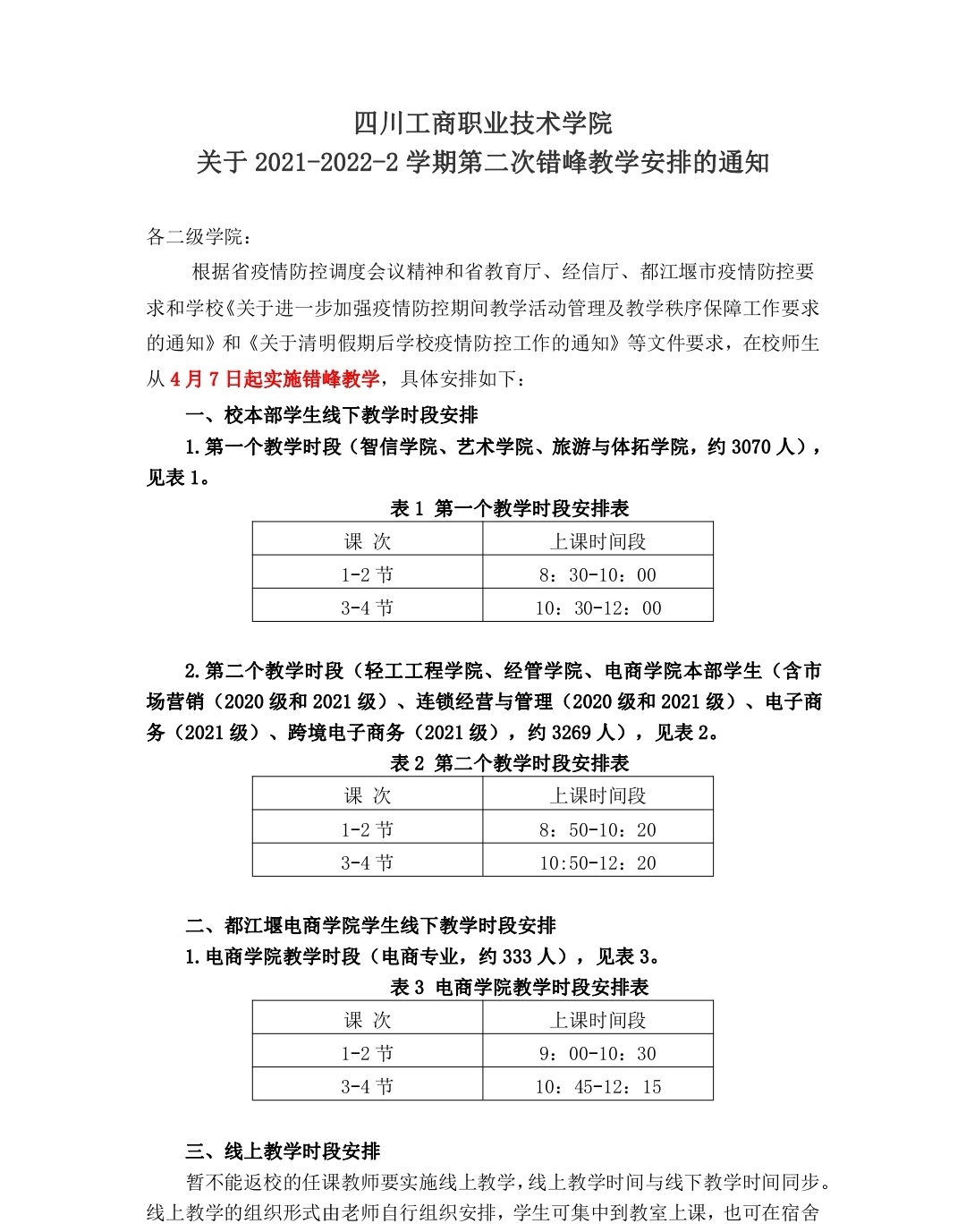
关于2021-2022-2学期第二次错峰教学安排的通知
来源:永利yl23411集团
发布时间 : 2022-04-06
点击量:
上一篇:关于2022-2023-1学期补考安排的通知
下一篇:2021-2022-2学期重修报名通知(第二批次)